
伴随着信息技术的飞速发展,欧美发达国家已经开始研究如何利用科技创新重新探索城市未来的发展方向,并已取得较好的成绩。如奥地利的首都维也纳,是国际上著名的“智慧城市”,其在交通、住房、通讯、医疗等领域采用智能化管理,提高了工作效率,便利了民众,这主要归功于维也纳政府相继制定“智慧能源愿景2050”、“2020道路计划”、“2012-2015行动计划”等文件,为智慧城市的建设指明了方向。
同样,我国为促进智慧城市的建设,近几年,各部门相继颁布一系列的政策,鼓励相关产业的大力发展,加速全国智慧城市建设的进程。
物联网
物联网是新一代信息技术的重要组成部分,也是"信息化"时代的重要发展阶段。2010年10月国务院办公厅颁布《关于加快培育和发展战略性新兴产业的决定》中明确指出应当加快物联网的研发和示范应用。随后几年,《物联网“十二五”发展规划》、《中共中央关于制定国民经济和社会发展第十三个五年规划》的出台,推进了物联网的发展进程。
2017年12月,国务院办公厅颁布了《国务院关于深化"互联网+先进制造业"发展工业互联网的指导意见》,《意见》中指出到2020年,我国基本完成面向先进制造业的下一代互联网升级改造和配套管理能力建设,在重点地区和行业实现窄带物联网(NB-IoT)、工业过程/工业自动化无线网络(WIA-PA/FA)等无线网络技术应用。

中国智慧城市建设:全国加速进行时
云计算
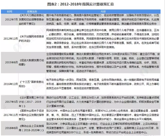
2012年7月,国务院办公厅颁布了《关于大力推进信息化发展和切实保障信息安全的若干意见》,其指出应当借助云计算平台,加快社会领域信息化,推进先进网络文化建设。随后几年内,相关部门制定一系列规划,要求充分利用云计算的关键技术,推进相关行业的发展。
2018年8月,工信部印发了《推动企业上云实施指南(2018-2020年)》,指出到2020年,力争实现企业上云环境进一步优化,行业企业上云意识和积极性明显提高,上云比例和应用深度显着提升,云计算在企业生产、经营、管理中的应用广泛普及,全国新增上云企业100万家,形成典型标杆应用案例100个以上,形成一批有影响力、带动力的云平台和企业上云体验中心。

中国智慧城市建设:全国加速进行时
大数据
随着大数据应用价值的凸显,运用领域逐渐拓宽。近几年,各领域的相关部门颁布一些政策,鼓励相关行业借助大数据的优势,提高工作效率,创造更多实用价值。2018年4月,国家气象局颁布《气象大数据行动计划(2017-2020年)》,指出到2020年面向全社会提供丰富的数据资源和挖掘算法服务,并初步提供人工智能算法引擎,支持预报预警和服务的智能化发展,打造在全球、全国、全社会享有广泛权威性和美誉度的国家气象大数据中心品牌。

中国智慧城市建设:全国加速进行时
地理信息产业
2014年1月,国务院办公厅颁布了《关于促进地理信息产业发展的意见》,《意见》指出用5至10年时间,使我国地理信息获取能力明显提升,科技创新能力持续增强,市场监管有效、竞争有序,产品更加丰富、应用更加广泛,产业国际竞争力显着提高。随后吉林省、河北省等多个省份相继颁布政策,支持地方地理信息产业的发展。2018年1月,山东省人民政府办公厅颁布了《关于印发山东省地理信息产业发展规划(2017-2025年)》,《规划》中表示,到2025年,新建10家以上省部级地理信息应用重点实验室、技术研发中心和院士工作站等创新平台。加强产学研用一体化,力争在产业发展重点领域、核心技术和关键环节形成具有自主知识产权的名牌产品。

中国智慧城市建设:全国加速进行时
责任编辑:张震
小手一抖把码扫,物联消息全知晓
2026-04-01
2026-03-29
2026-03-31
2026-03-31
2026-04-01
2026-04-02
2026-04-02